|
|
|
|
|
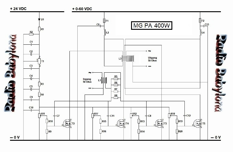
Eindtrap 400 W Middengolf Band |
|
Endstuf 400 W
Mittelwellenband |

(400 Watt AM bij ongeveer 55V)
|
Toelichting betreft toepassing van deze eindtrap
Het opgegeven vermogen is
gebaseerd op de gebruikte componenten bij continu bedrijf
(24/7).
Bij HAM-activiteiten zijn er
meestal slechts korte zendperioden, waardoor het
uitgangsvermogen tijdelijk hoger kan liggen. Bij HAM-gebruik
kan de voedingsspanning daarom gerust iets worden verhoogd,
om meer vermogen te verkrijgen. Maximaal verhogen tot het
dubbele vermogen bij korte doorgangen.
Voor LPAM-gebruik kun je ervoor kiezen om aan de uitgang van
de eindtrap een paar winding minder te wikkelen en de
voedingsspanning van de eindtrap aanzienlijk te verlagen om
zo op het gewenste vermogen uit te komen. Voor het LPAM
vermogen, zijn de ferrietkernen van de oude 150 Watt
eindtrap al ruim voldoende. Het voordeel hiervan is dat de
eindtrap veel minder gevoelig is voor een
antenne-misaanpassing. Omdat bij LPAM met een veel lager
vermogen wordt gewerkt, neemt de betrouwbaarheid van de
eindtrap aanzienlijk toe.
Erläuterung zur Anwendung dieser Ausgabestufe
Die angegebene Ausgangsleistung
basiert auf den verwendeten Komponenten bei Dauerbetrieb
(24/7). Bei HAM-Aktivitäten gibt es in der Regel nur kurze
Sendezeiten, wodurch kurzfristig eine höhere Leistung
möglich ist. Beim HAM-Betrieb kann die Versorgungsspannung
daher problemlos etwas erhöht werden, um mehr
Ausgangsleistung zu erzielen. Bei kurzen Passagen die
Leistung auf maximal das Doppelte erhöhen.
Für den LPAM-Betrieb kann man sich dafür entscheiden, am
Ausgang der Endstufe ein paar weniger zu wickeln und die
Versorgungsspannung der Endstufe deutlich zu reduzieren, um
so die gewünschte Leistung zu erreichen. Für die
LPAM-Leistung sind die Ferritkerne der alten
150-Watt-Ausgangsstufe mehr als ausreichend. Der Vorteil
dabei ist, dass die Endstufe deutlich unempfindlicher
gegenüber einer Fehlanpassung der Antenne wird. Da beim
LPAM-Betrieb mit wesentlich geringerer Leistung gearbeitet
wird, erhöht sich die Zuverlässigkeit der Endstufe erheblich. |
|

Hier even aanklikken voor grotere plaatje
|
Richtwaarden voor het afregelen van de
eindtrap
De eindtrap levert ongeveer 400
watt AM-uitgangsvermogen bij een voedingsspanning van circa
55 volt en een stroom van ongeveer 24 ampère. Het benodigde
ingangssignaal bedraagt ongeveer 1,5 tot 2 watt AM. Dit is
deels afhankelijk van de ingestelde gatespanning.
Het is sterk aan te raden om de FET’s als matching pairs te
gebruiken. Mocht er toch een kleine onderlinge afwijking
tussen de FET’s aanwezig zijn, dan kan dit in beperkte mate
worden gecorrigeerd met de gatespanning. Bij het beginnen
met afregelen is het praktisch om de gatespanning eerst in
te stellen op ongeveer 1,5 volt. Wanneer de gatespanning
wordt verhoogd, neemt ook het uitgangsvermogen toe. Het is
daarbij belangrijk om een goede balans te vinden tussen het
ingangssignaal en de gatespanning.
Let er wel op dat een te hoge gatespanning ervoor kan zorgen
dat de FET volledig open blijft staan. In dat geval loopt er
wel veel stroom, maar wordt er nauwelijks of geen
uitgangsvermogen geleverd.
Omdat de eindtrap niet lineair is, is het tijdens het
afregelen essentieel om de modulatie-diepte goed te
monitoren. Het ingangssignaal moet zo worden ingesteld dat
de modulatie-diepte aan de uitgang van de eindtrap gelijk is
aan die aan de ingang van de eindtrap.
Richtlinien zur Anpassung der Endstufe
Die Ausgangsstufe liefert ca. 400 Watt
AM-Ausgangsleistung bei einer Versorgungsspannung von ca. 55 Volt und
einem Strom von ca. 24 Ampere. Das benötigte Eingangssignal beträgt ca.
1,5 bis 2 Watt AM. Dies hängt unter anderem von der eingestellten
Gate-Spannung ab.
Es wird dringend empfohlen, die FETs paarweise zu verwenden.
Geringfügige Abweichungen zwischen den FETs lassen sich bis zu einem
gewissen Grad mit der Gate-Spannung korrigieren. Zu Beginn der
Justierung ist es ratsam, die Gate-Spannung auf ca. 1,5 Volt
einzustellen. Mit steigender Gate-Spannung erhöht sich auch die
Ausgangsleistung. Es ist wichtig, ein gutes Verhältnis zwischen
Eingangssignal und Gate-Spannung zu finden.
Beachten Sie, dass eine zu hohe Gate-Spannung dazu führen kann, dass der
FET vollständig geöffnet bleibt. In diesem Fall fließt zwar viel Strom,
es wird jedoch nur wenig oder gar keine Ausgangsleistung abgegeben.
Da die Ausgangsstufe nicht linear ist, muss die Modulationsamplitude
während der Abstimmung sorgfältig überwacht werden. Das Eingangssignal
sollte so eingestellt werden, dass die Modulationstiefe am Ausgang der
Ausgangsstufe derjenigen an der Eingangsstufe entspricht. |
|
|
De wikkelingen van de Kernen
Hieronder zie je fysiek hoeveel
windingen er op of door de kern heenlopen en hoe ze
gewikkeld moeten worden qua richting.
Die Kernwicklungen
Unten sehen Sie, wie viele Windungen auf
oder durch den Kern verlaufen und wie diese in Bezug auf die
Wicklungsrichtung angeordnet sein sollten. |
|
|
De toegepaste Kernen voor de eindtrap
Hieronder zie je fysiek de type
Ferrietkernen die we hebben toegepast.
Die Ferritkerne der Endstufe
Unten sehen Sie die Ferritkerne in ihrer
physischen Form. |
|


|
Foto's van de eindtrap
Fotos der Endstufe |
|








|
|
|
|