|
|
|
|
|
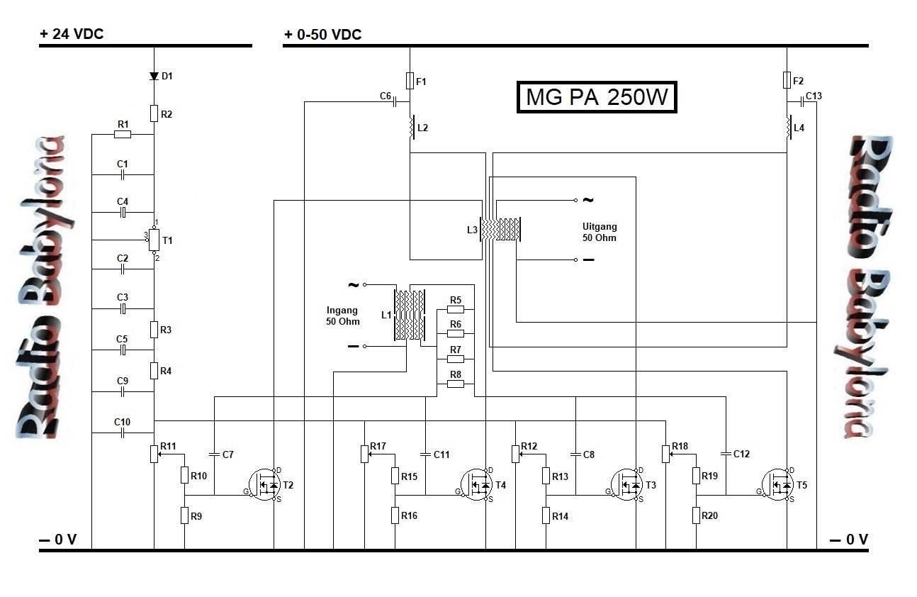
Eindtrap 250 W Middengolf Band |
|
Endstuf 250 W
Mittelwellenband |

Nieuw model print (250 Watt AM bij
ongeveer 45V)

Oud model print (150 Watt AM bij
ongeveer 45V)
|
Toelichting betreft toepassing van deze eindtrap
Het opgegeven vermogen is
gebaseerd op de gebruikte componenten bij continu bedrijf
(24/7).
Bij HAM-activiteiten zijn er
meestal slechts korte zendperioden, waardoor het
uitgangsvermogen tijdelijk hoger kan liggen. Bij HAM-gebruik
kan de voedingsspanning daarom gerust iets worden verhoogd,
om meer vermogen te verkrijgen. Maximaal verhogen tot het
dubbele vermogen bij korte doorgangen.
Voor LPAM-gebruik kun je ervoor kiezen om aan de uitgang van
de eindtrap één winding minder te wikkelen en de
voedingsspanning van de eindtrap aanzienlijk te verlagen om
zo op het gewenste vermogen uit te komen. Het voordeel
hiervan is dat de eindtrap veel minder gevoelig is voor een
antenne-misaanpassing. Ik heb zelf meegemaakt dat er iets
aan de antenne was afgebroken en ik daar pas enkele uren
later achter kwam. De SWR was toen 1:10, terwijl de eindtrap
volledig onbeschadigd bleef. Omdat bij LPAM met een veel
lager vermogen wordt gewerkt, neemt de betrouwbaarheid van
de eindtrap aanzienlijk toe. In deze configuratie gebruik ik
dan ook geen SWR- of temperatuurbewaking.
Wanneer je echter tegen de maximale vermogensgrens van de
eindtrap aan zit, is het wel sterk aan te raden om een
temperatuurbewaking toe te passen.
Erläuterung zur Anwendung dieser Ausgabestufe
Die angegebene Ausgangsleistung
basiert auf den verwendeten Komponenten bei Dauerbetrieb
(24/7). Bei HAM-Aktivitäten gibt es in der Regel nur kurze
Sendezeiten, wodurch kurzfristig eine höhere Leistung
möglich ist. Beim HAM-Betrieb kann die Versorgungsspannung
daher problemlos etwas erhöht werden, um mehr
Ausgangsleistung zu erzielen. Bei kurzen Passagen die
Leistung auf maximal das Doppelte erhöhen.
Für den LPAM-Betrieb kann man sich dafür entscheiden, am
Ausgang der Endstufe eine Windung weniger zu wickeln und die
Versorgungsspannung der Endstufe deutlich zu reduzieren, um
so die gewünschte Leistung zu erreichen. Der Vorteil dabei
ist, dass die Endstufe deutlich unempfindlicher gegenüber
einer Fehlanpassung der Antenne wird. Ich habe selbst erlebt,
dass an der Antenne etwas beschädigt war und ich dies erst
einige Stunden später bemerkt habe. Die SWR betrug zu diesem
Zeitpunkt 1:10, während die Endstufe keinerlei Schaden
genommen hat. Da beim LPAM-Betrieb mit wesentlich geringerer
Leistung gearbeitet wird, erhöht sich die Zuverlässigkeit
der Endstufe erheblich. In dieser Betriebsart verwende ich
daher weder eine SWR- noch eine Temperaturüberwachung.
Wenn man sich jedoch am Leistungsgrenzbereich der Endstufe
bewegt, ist eine Temperaturüberwachung unbedingt zu
empfehlen. |
|

Hier even aanklikken voor grotere plaatje
|
Richtwaarden voor het afregelen van de
eindtrap
De nieuwe eindtrap levert
ongeveer 250 watt AM-uitgangsvermogen bij een
voedingsspanning van circa 45 volt en een stroom van
ongeveer 18 ampère. De oude eindtrap levert ongeveer 150
watt AM-uitgangsvermogen bij een voedingsspanning van circa
45 volt en een stroom van ongeveer 11 ampère. Het benodigde
ingangssignaal bedraagt voor beide eindtrappen ongeveer 1,5
watt AM. Dit is deels afhankelijk van de ingestelde
gatespanning.
Het is sterk aan te raden om de FET’s als matching pairs te
gebruiken. Mocht er toch een kleine onderlinge afwijking
tussen de FET’s aanwezig zijn, dan kan dit in beperkte mate
worden gecorrigeerd met de gatespanning. Bij het beginnen
met afregelen is het praktisch om de gatespanning eerst in
te stellen op ongeveer 1,5 volt. Wanneer de gatespanning
wordt verhoogd, neemt ook het uitgangsvermogen toe. Het is
daarbij belangrijk om een goede balans te vinden tussen het
ingangssignaal en de gatespanning.
Let er wel op dat een te hoge gatespanning ervoor kan zorgen
dat de FET volledig open blijft staan. In dat geval loopt er
wel veel stroom, maar wordt er nauwelijks of geen
uitgangsvermogen geleverd.
Omdat de eindtrap niet lineair is, is het tijdens het
afregelen essentieel om de modulatie-diepte goed te
monitoren. Het ingangssignaal moet zo worden ingesteld dat
de modulatie-diepte aan de uitgang van de eindtrap gelijk is
aan die aan de ingang van de eindtrap.
Richtlinien zur Anpassung der Endstufe
Die neue Ausgangsstufe liefert ca. 250 Watt
AM-Ausgangsleistung bei einer Versorgungsspannung von ca. 45 Volt und
einem Strom von ca. 18 Ampere. Die alte Ausgangsstufe liefert ca. 150
Watt AM-Ausgangsleistung bei einer Versorgungsspannung von ca. 45 Volt
und einem Strom von ca. 11 Ampere. Das benötigte Eingangssignal für
beide Ausgangsstufen beträgt ca. 1,5 Watt AM. Dies hängt unter anderem
von der eingestellten Gate-Spannung ab.
Es wird dringend empfohlen, die FETs paarweise zu verwenden.
Geringfügige Abweichungen zwischen den FETs lassen sich bis zu einem
gewissen Grad mit der Gate-Spannung korrigieren. Zu Beginn der
Justierung ist es ratsam, die Gate-Spannung auf ca. 1,5 Volt
einzustellen. Mit steigender Gate-Spannung erhöht sich auch die
Ausgangsleistung. Es ist wichtig, ein gutes Verhältnis zwischen
Eingangssignal und Gate-Spannung zu finden.
Beachten Sie, dass eine zu hohe Gate-Spannung dazu führen kann, dass der
FET dauerhaft geöffnet bleibt. In diesem Fall fließt ein hoher Strom, es
wird jedoch kaum oder gar keine Ausgangsleistung abgegeben.
Da die Ausgangsstufe nicht linear ist, muss die Modulationsamplitude
während der Abstimmung sorgfältig überwacht werden. Das Eingangssignal
muss so eingestellt werden, dass die Modulationsamplitude am Ausgang der
Ausgangsstufe derjenigen am Eingang entspricht. |
|
|
De wikkelingen van de Kernen
Hieronder zie je fysiek hoeveel
windingen er op of door de kern heenlopen en hoe ze
gewikkeld moeten worden qua richting.
Die Kernwicklungen
Unten sehen Sie, wie viele Windungen auf
oder durch den Kern verlaufen und wie diese in Bezug auf die
Wicklungsrichtung angeordnet sein sollten. |
|
L1:

L2 en L4:

Nieuw model print (250 Watt)

Oud model print (150 Watt)
L3:

Nieuw model print (250 Watt)

Oud model print (150 Watt)
|
Temperatuur Beveiliging
In plaats van SWR-beveiliging,
kan je ook voor kiezen om een temperatuurbeveiliging toe te
passen. Bij een onjuiste SWR kan de belasting van de zender
zowel toenemen als afnemen. Wanneer de belasting juist
afneemt, vind ik het niet logisch dat de zender wordt
uitgeschakeld. Een verhoogde temperatuur daarentegen is een
duidelijk teken dat de zender daadwerkelijk zwaarder wordt
belast. In dat geval is uitschakelen wél gewenst.
Hoewel de gebruikte FETs
aanzienlijk hogere temperaturen aankunnen, zie ik er
persoonlijk de voorkeur in om ze op een lagere temperatuur
te laten werken. Dit draagt bij aan de levensduur en
betrouwbaarheid van de componenten.
Temperaturschutz
Anstelle des SWR-Schutzes kann
auch ein Temperaturschutz gewählt werden. Bei einem falschen
SWR kann die Belastung des Senders sowohl steigen als auch
sinken. Wenn die Belastung jedoch abnimmt, erscheint es mir
nicht sinnvoll, den Sender abzuschalten. Eine erhöhte
Temperatur hingegen ist ein eindeutiges Zeichen dafür, dass
der Sender tatsächlich stärker belastet wird. In diesem Fall
ist ein Abschalten durchaus sinnvoll.
Die verwendeten FETs können zwar
deutlich höhere Temperaturen vertragen, aber ich bevorzuge
einen Betrieb bei niedrigeren Temperaturen – zum Schutz und
zur Langlebigkeit der Bauteile. |
|

Hier even aanklikken voor grotere plaatje
|
De toegepaste Kernen voor de nieuwe 250
Watt eindtrap
Hieronder zie je fysiek de type
Ferrietkernen die we hebben toegepast.
Die Ferritkerne der neue 250-Watt-Endstufe
Unten sehen Sie die Ferritkerne in ihrer
physischen Form. |
|


|
De toegepaste Kernen voor de oude 150
Watt eindtrap
Hieronder zie je fysiek de type
Ferrietkernen die we hebben toegepast.
Die Ferritkerne der alter 150-Watt-Endstufe
Unten sehen Sie die Ferritkerne in ihrer
physischen Form. |
|


|
|
|
|